Curriculum
LeetCode Topics🔗
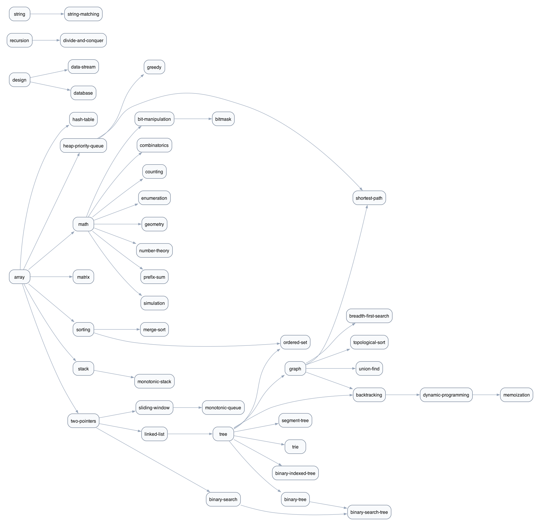
Below is a graph showing the LeetCode topics covered in InterviewTraner and their dependencies. To zoom in on the graph, you can open the image in a new tab.

Each of these topics in divided into the following lessons:
easy: easy LeetCode problems about this topic.easy_extra: extra easy LeetCode problems about this topic.easy_extra_2: even more easy LeetCode problems about this topic.easy_premium: easy LeetCode problems that require a premium subscription.easy_premium_extra: extra easy LeetCode problems that require a premium subscription.medium: medium LeetCode problems about this topic.medium_extra: extra medium LeetCode problems about this topic.medium_extra_2: even more medium LeetCode problems about this topic.medium_premium: medium LeetCode problems that require a premium subscription.medium_premium_extra: extra medium LeetCode problems that require a premium subscription.hard: hard LeetCode problems about this topic.hard_extra: extra hard LeetCode problems about this topic.hard_extra_2: even more hard LeetCode problems about this topic.hard_premium: hard LeetCode problems that require a premium subscription.hard_premium_extra: extra hard LeetCode problems that require a premium subscription.
The dependencies between the lessons are as follows:
easy->easy_extraeasy_extra->easy_extra_2easy->easy_premiumeasy_premium->easy_premium_extraeasy->mediummedium->medium_extramedium_extra->medium_extra_2medium->medium_premiummedium_premium->medium_premium_extramedium->hardhard->hard_extrahard_extra->hard_extra_2hard->hard_premiumhard_premium->hard_premium_extra
The LeetCode track includes over 1,800 problems in total. If you want to focus on specific topics or difficulty levels, you can use the filtering functionality in the software. See the practice tab manual for more information.